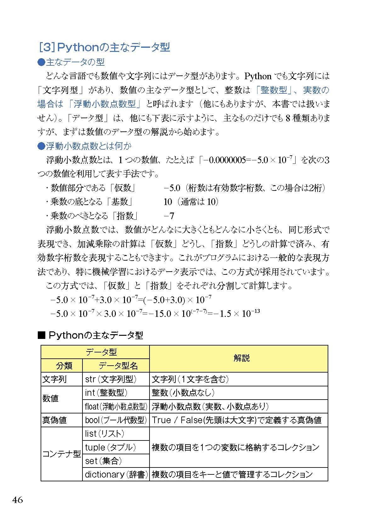
HOME > AI・Python塾 > 内容サンプル > 第2章

ご注文や疑問点などのお問い合わせ はadmin@K-Kyogoku.comへお願いします。